86 (010) 6142 9388
slipknot@vip.163.com
Language
中文
首页
关于我们
公司简介
公司资质
企业文化
员工风采
业务范围
国际供应链
关务服务
空运服务
海运服务
陆运服务
铁路服务
贸易代理
仓储服务
包装服务
特色服务
成功案例
服务支持
下载中心
常见问题
新闻中心
通知公告
公司动态
行业资讯
法律法规
招贤纳士
联系我们
通知公告
及时发布业界相关动态、活动通知和重要公告,随时查看,获取最新信息
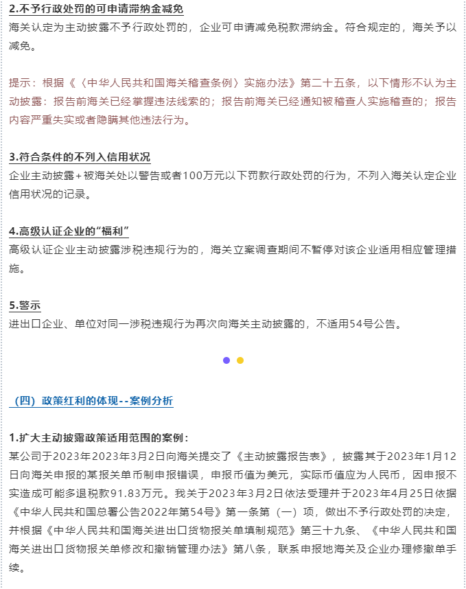
优化营商环境|如何用好主动披露政策为企业提供容错纠错通道
新闻中心
通知公告
导航
x